Icon Crear Crear

ELECTRONICA DIGITAL

Presentación

REPRESENTACIÓN DE COMPUERTAS LÓGICAS

Descarga la versión para jugar en papel

Edad recomendada: 15 años
132 veces realizada

Creada por

México

Top 10 resultados

  1. 1
    00:16
    tiempo
    100
    puntuacion
  2. 2
    Jc
    Jc
    00:18
    tiempo
    100
    puntuacion
  3. 3
    00:19
    tiempo
    100
    puntuacion
  4. 4
    00:22
    tiempo
    100
    puntuacion
  5. 5
    00:24
    tiempo
    100
    puntuacion
  6. 6
    00:25
    tiempo
    100
    puntuacion
  7. 7
    00:25
    tiempo
    100
    puntuacion
  8. 8
    hot
    hot
    00:27
    tiempo
    100
    puntuacion
  9. 9
    Néstor Baide
    Néstor Baide
    00:37
    tiempo
    100
    puntuacion
  10. 10
    Eduardo Sabillon
    Eduardo Sabillon
    03:35
    tiempo
    100
    puntuacion
¿Quieres aparecer en el Top 10 de este juego? para identificarte.
Crea tu propio juego gratis desde nuestro creador de juegos
Compite contra tus amigos para ver quien consigue la mejor puntuación en esta actividad

Top juegos

  1. tiempo
    puntuacion
  1. tiempo
    puntuacion
tiempo
puntuacion
tiempo
puntuacion
 
game-icon

ELECTRONICA DIGITALVersión en línea

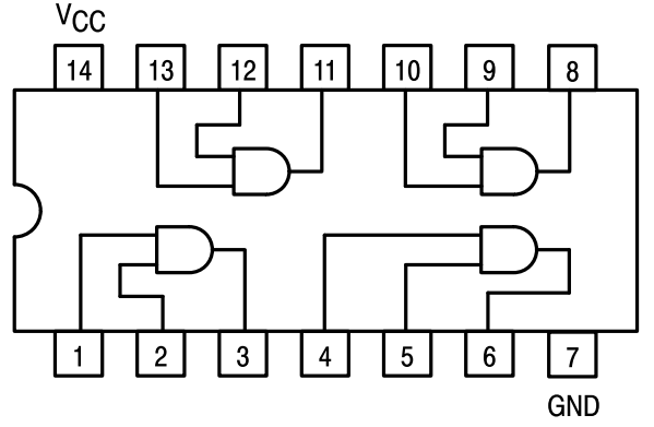
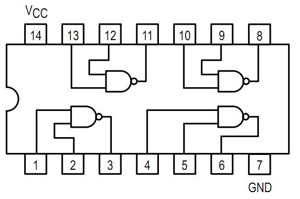
REPRESENTACIÓN DE COMPUERTAS LÓGICAS

por RAMON FLORES
1

ELECTRÓNICA DIGITAL

2

COMPUERTAS LOGICAS

3

COMPUERTAS LOGICAS

4

COMPUERTAS LOGICAS

5

COMPUERTAS LOGICAS

6

COMPUERTAS LOGICAS

7

COMPUERTAS LOGICAS

8

COMPUERTAS LOGICAS

9

COMPUERTAS LOGICAS

10

COMPUERTAS LOGICAS

11

COMPUERTAS LOGICAS