Icon Crear Crear
Obtener Plan Académico

¿QUE ES LA WEB 2.0?

Presentación

EN ESTA ACTIVIDAD EL ALUMNO DARA INFORMACION BREVE DE LO QUE TRATA LA WEB

Descarga la versión para jugar en papel

Edad recomendada: 15 años
8 veces realizada

Creada por

México

Top 10 resultados

  1. 1
    00:07
    tiempo
    100
    puntuacion
  2. 2
    00:25
    tiempo
    100
    puntuacion
  3. 3
    01:49
    tiempo
    100
    puntuacion
¿Quieres aparecer en el Top 10 de este juego? para identificarte.
Crea tu propio juego gratis desde nuestro creador de juegos
Compite contra tus amigos para ver quien consigue la mejor puntuación en esta actividad

Top juegos

  1. tiempo
    puntuacion
  1. tiempo
    puntuacion
tiempo
puntuacion
tiempo
puntuacion
 
game-icon

¿QUE ES LA WEB 2.0?Versión en línea

EN ESTA ACTIVIDAD EL ALUMNO DARA INFORMACION BREVE DE LO QUE TRATA LA WEB

por Angel Huerta de la Torre
1

1.-¿Qué es la WEB?

1.-¿Qué es la WEB

-Una página web, o página electrónica, página digital, o ciber página 12 es un documento o información electrónica capaz de contener texto, sonido, vídeo, programas, enlaces, imágenes, y muchas otras cosas, adaptada para la llamada World Wide Web (WWW) y que puede ser accedida mediante un navegador web.

2

Video de que es la web

3

Explicación breve que es la web 2.0

4

2.-¿Cuáles son los males usos del internet?

2.-¿Cuáles son los males usos del Internet?

El excesivo o mal uso de Internet puede tener consecuencias para la salud física y psicológica. Los riesgos de tipo psicológico hacen mención al aislamiento, falta de habilidades sociales, visión distorsionada de la realidad, cambios en su conducta y adicción o fuerte dependencia.

5

Video de el mal uso de la web

6

RIESGOS

7

3.-¿Qué son las redes sociales?

3.-¿Qué son las redes sociales?

Las redes sociales son sitios de internet que permiten a las personas conectarse con sus amigos e incluso realizar nuevas amistades, de manera virtual, y compartir contenidos, interactuar, crear comunidades sobre intereses similares: trabajo, lecturas, juegos, amistad, relaciones amorosas, relaciones comerciales, etc.

8

¿Que es una red social?

9

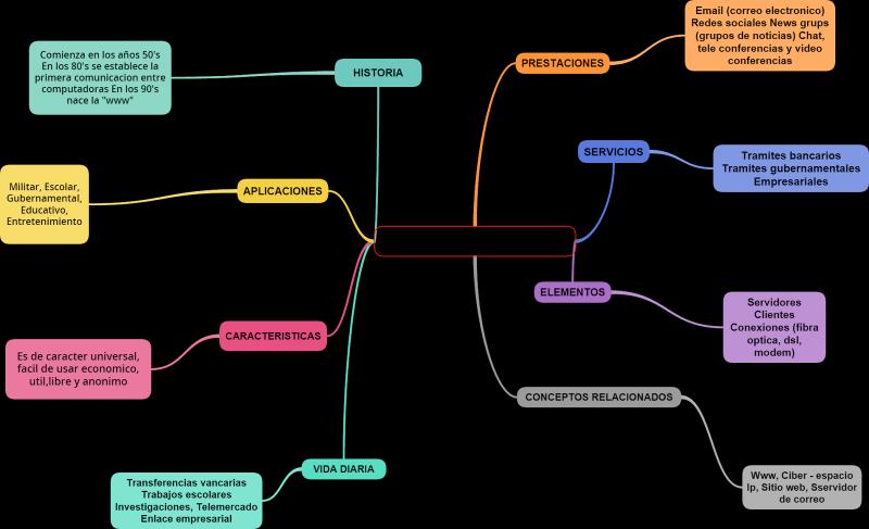
4.-¿Cómo surgió el Internet?

4.-¿Cómo surgio el internet?

ARPANET, es el antecedente de lo que hoy conocemoscomo Internet. Fue creado en 1969, cuya red contaba con cuatro ordenadores distribuidos en diferentes universidades de Estados Unidos. Esta red surge de uso exclusivamente militar. Su crecimiento dio paso a MILNET.

10

Mapa conceptual de como surgió el internet

11

5.-¿Qué se puede hacer en Internet?

6.-¿Qué se puede hacer en Internet?

Buscar información. Consultar información es lo primero que se piensa cuando se habla de utilizar Internet. Hay millones de páginas con información de todos los tipos, y en todos los idiomas. Para ayudarnos a encontrar lo que necesitamos están los buscadores, y aprender a utilizarlos correctamente puede evitarnos muchas perdidas de tiempo. A veces es sorprendente las cosas que se pueden llegar a encontrar con un buscador. Realmente vale la pena dedicar un poco de tiempo a conocerlos mejor. La mayoria de los buscadores funcionan como motores de búsqueda, a partir de una o varias palabras clave buscan en sus bases de datos que contienen referencias a prácticamente todas las páginas de Internet. De esta clase son los buscadores GoogleYahoo y MSN.

12

Conceptos baciscos de que se puede hacer en el internet

13

6.-¿Qué hardware (aparatos) es necesario para acceder a Internet?

7.- ¿Qué hardware (aparatos) es necesario para acceder a Internet?

Ordenador

Desde el punto de vista de uso dedicado a Internet, si a través de la red vamos a acceder con frecuencia a documentos sofisticados, llenos de ilustraciones o muy largos, conviene, al menos, un 486 DX (aconsejable Pentium) con 8 MBytes de RAM (mejor, 16 ó 32 MBytes)

Módem

Tipo de módem: existen cuatro posibilidades: interno, externo, portátil (modelo de bolsillo que se conecta al puerto serie de los portátiles) y PCMCIA (del tamaño de una tarjeta de crédito). ETC…

14

Conceptos de que es el hardware

15

7.-Que ocupo para conectarme a internet

¿Qué tengo que hacer para conectarme a Internet?

Si no perteneces a alguna organización o empresa que te permita el acceso gratuito a la red (el Programa de Nuevas Tecnologías del Ministerio de Educación y Cultura facilita gratuitamente este servicio a todos los profesores que lo soliciten) lo primero que debes hacer es contactar con algún proveedor de acceso a Internet. Son empresas que por una cierta cantidad de dinero te permiten entrar en la red. Los precios y la calidad del servicio son muy dispares, pero se pueden encontrar accesos desde 1.000 ptas. al mes.

El proveedor te suministrará todo el software (programas) necesario para que te conectes, así como la información imprescindible para su instalación.

16

8.-¿Quién mantiene Internet?

¿Quién mantiene Internet?

Es una pregunta difícil de responder. Internet no tiene propietario, somos cada uno de los que conectamos, con nuestra pequeña aportación económica y con la información que volcamos en la red, los que hacemos que funcione. Las compañías telefónicas de los distintos países tan só1o nos alquilan sus líneas para poder acceder a nuestros proveedores de Internet, pero no son dueños de los datos que circulan a través de ellas. Los proveedores de acceso a Internet nos cobran por utilizar sus medios técnicos (ordenadores de gran capacidad, líneas de gran ancho de banda, etc.) pero son só1o dueños de sus aparatos.

17

9.-¿Cuáles son las características de la WEB?

¿Cuáles son las características de la WEB?

DESARROLLO:

El desarrollo de las páginas web se realiza a través de lenguajes de marcado (por ejemplo, HTML, PHP, ASP, JSP). Estos lenguajes son interpretados por los navegadores y les permiten:

DISEÑO: El diseño de una página web tiene diversas funciones. Es evidente que el diseño debe resultar atractivo. Sin embargo, también es importante que facilite la navegación y que ofrezca al usuario lo que está buscando. Dado que una página web forma parte de la imagen pública que una empresa, organización o persona quiere dar de sí, el diseño debe ser coherente con esa imagen.

18

10.-Como surgio

¿Cómo surgio el internet?

ARPANET, es el antecedente de lo que hoy conocemoscomo Internet. Fue creado en 1969, cuya red contaba con cuatro ordenadores distribuidos en diferentes universidades de Estados Unidos. Esta red surge de uso exclusivamente militar. Su crecimiento dio paso a MILNET.

19

11.-¿Es caro conectarse a Internet?

¿Es caro conectarse a Internet?

A nivel de crecimiento de usuarios, Latinoamérica es la segunda región del mundo -con un 9,8 por ciento, apenas por detrás de África y Medio Oriente- y es considerado el cuarto mercado en cuanto a penetración de Internet globalsólo por detrás de Norte América, Europa Occidental y Europa central y oriental. A finales de 2012, se calculaba que unos 250 millones de usuarios latinoamericanos se conectaban a Internet, lo que representaba casi un 45% de su población. Hoy, estudios como el de la consultora eMarketer permiten estimar que ese número ha ascendido a más de 300 millones (es decir la mitad de su población hoy ya está conectada).

20

12.-¿Puede introducirse un virus en nuestro ordenador a través de la red?

¿Puede introducirse un virus en nuestro ordenador a través de la red?

Sí. Pero esto sólo es posible si bajamos (grabar en nuestro disco duro) ficheros de la red. Es imposible que por el simple hecho de navegar o usar el correo electrónico (salvo cuando el mensaje contenga anexo un fichero y éste sea abierto) se introduzca un virus en el ordenador.

21

13.-¿Qué se puede hacer en Internet?

¿Qué se puede hacer en Internet?

Las utilidades que tiene Internet son innumerables y crecen día a día. Nos limitaremos a describir aquéllas que consideramos básicas e interesantes para un usuario medio:

- Envío y recepción de correo entre sus usuarios.

- Participar en grupos de noticias (funcionan como tablones de anuncios electrónicos).

- Comunicación en tiempo real a través de conversación escrita (Chat) o videoconferencia.

- Transferencia de cualquier tipo de ficheros (documentos, programas,...).

22

14.-¿Que es YouTube?

Youtube es un servicio gratuito de acceso compartido a vídeos en internet, cuyo abrumador éxito parece no tener límites. Se ha convertido en el más grande, importante y principal canal de comunicación y promoción de videos, y en uno de los iconos de referencia de la web social.

Este portal fue fundado en San Bruno, California por tres jóvenes Chad Hurley, Steve Chen y Jawed Karim, en febrero de 2005. Youtube nació de una necesidad de sus fundadores: intercambiar con facilidad entre amigos videos grabados durante un cumpleaños, y de compartirlo con el mayor número de gente posible.

Mas adelante, Youtube presentaba numerosos usuarios que colgaban videos de todo tipo, y el sitio siguió despertando mucho interés, de tal punto que en octubre de 2006, la empresa Google lo compró por 1.650 millones de dólares.

23

15.-¿Que es una red social?

Las redes sociales son sitios de Internet formados por comunidades de individuos con intereses o actividades en común (como amistad, parentesco, trabajo) y que permiten el contacto entre estos, de manera que se puedan comunicar e intercambiar información.

Los individuos no necesariamente se tienen que conocer previo a tomar contacto a través de una red social, sino que pueden hacerlo a través de ella, y ese es uno de los mayores beneficios de las comunidades virtuales.

Fuente: http://concepto.de/redes-sociales/#ixzz4ttjEAACx